I’m off to an amazing start with the Laser Blast figure and gun as of yesterday. I decided that the figure I got was far too buff to be accurate to my build back then. so I used it as a proportional reference for a new sculpture armature I made yesterday of dowels and aluminum wire.

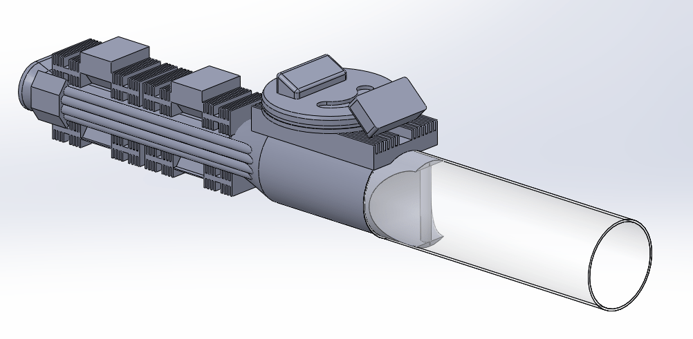
Just about the time I got this far Mark Helmick came to the studio to take a look at the gun, take measurements and make a game plan to make the gun digital for 3D printing.

By the early evening he got this far. Man he’s motivated, talented and fast! We’ll be printing this soon. It might be possible to print a larger version as a model kit for a limited run of kits.
While he was working on the measurements I did this.
The idea here is to sculpt the wardrobe first and the head separate. My right arm will be holding the gun and the other free at my side. Having the arms in the holding position of the gun is a molding nightmare. However if the modeler wants to this can be changed by cut the arms at the joints and repositioning them into a holding position. A little putty and paint will blend it nicely.
I’ll be sculpting every chance I get.
This weekend is our first shooting day for the new film. For the next 3 weeks we will be shooting one day out of each weeks so there will be time to get this done.
So excited to be doing this!
As always be sure and click on the thumbnails for larger images.




